最近大家陆续收到了达尔文2号邮寄的合同,速度很快。

达尔文2号算是单次重疾险里的扛把子了,上次很多人没赶上投保,挺可惜。
好在,多次重疾险里又杀出个王者。
它就是守卫者3号。
守卫者系列,一直是多次赔付重疾险里的王牌。
这次的守卫者3号更硬核:

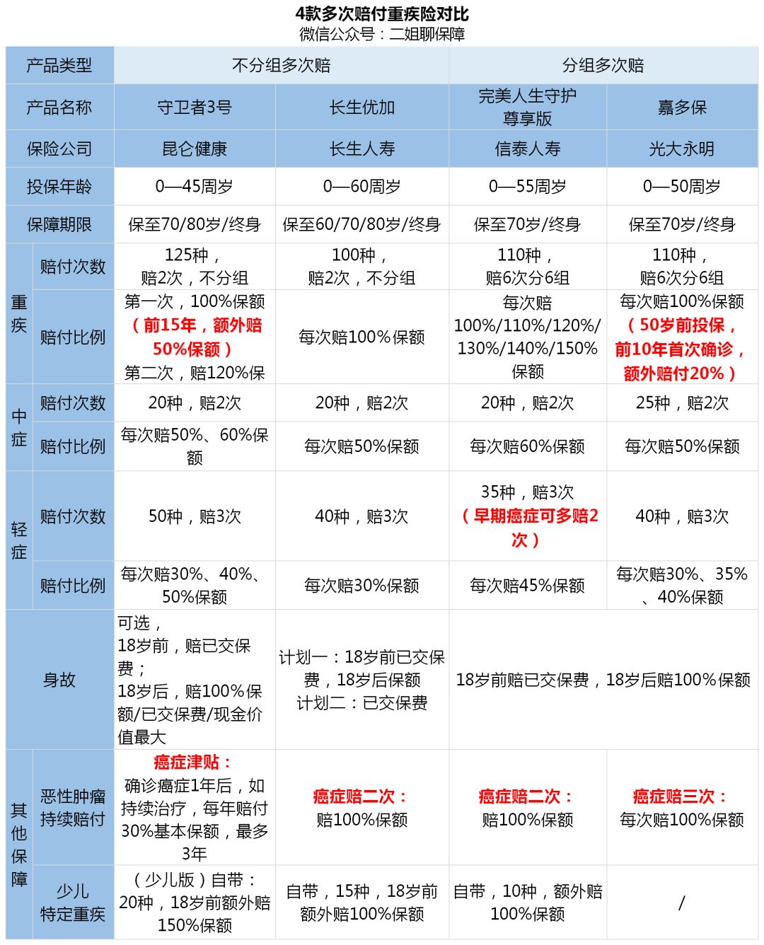
守卫者3号是不分组+赔多次的重疾险。
野心很大,不只保的全面,还刷新了多次赔付重疾险的价格。
亮点很多,我先上总结:
1、重疾不分组、赔钱多,是目前性价比最高的。
2、刷新了底价。
3、癌症额外赔的钱,更容易拿到。
4、身故灵活可选,能少花钱。
5、小孩也适合,首次重疾最高能赔300%保额。
有朋友会注意到,我多次提到「不分组」。
因为多次赔的重疾,首先要看的就是分不分组。
二师姐划过重点:不分组>分组。

1、分组
分组的多次赔付重疾险,是把100多种重疾分在5组或6组,每组有一到几十种重疾。
虽然最多能赔5次、6次,但最大的缺点是:
同一组的疾病只能赔1次。
2、不分组
一种重疾赔付后,只有这种疾病不赔第二次,其他100种疾病都能再次赔。
举个例子:
老王买了一份50万保额,分组+赔多次的重疾险。
1年后不幸患上脑中风后遗症,拿到50万的赔偿。
以后老王再得和脑中风后遗症同在一组的疾病,是不赔的。
只有得了其他组的疾病,才能赔第二次。

如果买的是不分组的守卫者3号,第二次只要不是脑中风后遗症就赔,能赔的机会更大。
有朋友就问了,为什么之前推荐的是分组的备哆分、嘉多保?
其实我之前也说过这个问题,因为不分组的很贵。
这次守卫者3号厉害的地方是:
重疾不分组,能赔的钱更多,价格反而便宜了。
先来看对比:

1、重疾不分组,两次都能多赔钱。
守卫者3号最硬核的保障,是125种重疾,不分组,可以赔两次。
前15年首次患重疾,多赔50%保额。
第二次,赔120%保额。
假如30岁的老王,买50万保额的守卫者3号。
45岁之前患重疾,都能多赔25万,共赔75万(50万*150%)。
如果单买一份25万保额的纯重疾,每年保费也要近千块钱。
1年后,第二次患重疾,还能再赔60万(50万*120%)。
和其他三款产品相比,守卫者3号很容易就能拿到赔偿,也很舍得赔钱。
更重要的是,升级后的守卫者3号还便宜了。
2、刷新了底价。
保费我也比了比:

同样50万保额,保终身,30年交。
守卫者3号和不分组的长生优加相比,30岁男性便宜770元,女性便宜1200元。
价格降9%~15%,这个力度够大。
和分组的完美人生守护尊享版、嘉多保比,30岁男性贵了1000块、女性只贵了180元。
因为守卫者3号是不分组的,重疾两次都能多赔钱。
在二师姐看来,比完美人生守护和嘉多保贵的部分,也合理。
尤其是女性,性价比超值,可以把守卫者3号作为多次赔付重疾险的首选。
3、身故灵活可选,能少花钱。
看上面表格我红框圈出来的:
如果不含身故,守卫者3号和其他三款相比,是最便宜的。
30岁买,男女都便宜了2000到4000块左右,够划算。
我也拿守卫者3号,和单次+癌症赔二次的重疾险做了对比。
一起来看看:

守卫者3号在不含身故的条件下,男性比优惠宝贵700块,比超级玛丽2020Max贵960块。
女性的差别要小点,分别贵了600和500块。
不过守卫者3号,重疾能多赔1次,只花500~1000块钱,就有多次的保障,多花点钱也能值得。
另外投保守卫者3号的朋友,二师姐建议选上癌症津贴。
4、癌症额外赔的钱,更容易拿到。
守卫3号的癌症津贴,相当于癌症赔二次。
优秀的地方在于:
首次癌症、第二次也是癌症的间隔期,只有1年。
如首次癌症1年后,还需要治疗,就可以赔30%保额,
最多赔3年,一共赔90%保额。
主流癌症二次赔的产品,间隔是3年。
也就是首次重疾,3年后第二次重疾才能拿100%或120%保额。
这是三款产品,癌症赔二次的差别:

保险公司的理赔数据显示,首次癌症,3年内再次患上癌症的概率是40%,3年后是20%左右。
也就是说,100个人患癌,如果间隔期小于3年,大约有40个人能拿到第二次赔偿。
间隔期3年,可能只有20个人能再次获赔。
这个间隔期当然是越短越好,赔钱的机会更大。
虽然守卫者3号,可能会比优惠宝和超级玛丽2020Max少赔15万。
但守卫者3号第一年就能赔15万,第二年再次赔15万,提前拿钱的机会稳稳的。
这个癌症津贴很走心,更实用。
守卫者3号不仅适合自己买,还给孩子赠送了保障。
20种少儿特疾,额外赔150%保额。
二师姐看了,这里对标的确实是妈咪保贝:

守卫者3号和妈咪保贝一样,都是不分组、赔二次的重疾。
只对比保障的话,守卫者3号就像妈咪保贝的加强版。
1、第一次重疾,前15年能多赔50%保额。
2、第二次重疾,多赔20%保额。
3、中症和轻症是递增的,都有机会比妈咪保贝多赔钱。
另外守卫者3号,20种少儿特疾,额外赔150%保额。
妈咪保贝,是18种少儿特疾,额外赔100%保额;
5种罕见疾病,额外赔200%保额。
当然我也说过,要看高发重疾的覆盖和赔偿情况:

16种少儿高发重疾,守卫者3号和妈咪保贝覆盖的都很全面,也都很舍得赔钱。
不过很明显,守卫者3号要更优秀,有13种情况能赔250%保额。
另外投保前15年就患上重疾,还能多赔50%保额。
也就说,守卫者3号第一次重疾,最多能赔300%保额。
举个例子:
老王给刚出生的孩子小王,买了50万的守卫者3号。
小王3岁的时候,不幸患上白血病。
第一次重疾赔150%保额+少儿特疾额外赔150%保额。
最终获赔50万*300%=150万。
妈咪保贝这种情况,赔100万。
保费也对比看看:

守卫者3号如果不含身故,和自带身故赔保费的妈咪保贝,价格差不多。
带上身故后,会比妈咪保贝贵800~1000元左右。
另外守卫者3号和妈咪保贝比,也有个小缺点:
少儿特疾额外赔,守卫者3号只保到18周岁。
妈咪保贝是整个保障期都能额外赔,孩子小时候、成年或是老了都能赔。
综合来看:
守卫者3号和妈咪保贝各有优势,给孩子终身且全面的保障,二选一不会错。
纠结的朋友,也可以用“雨露均沾”的方案,各投30万保额。
4
昆仑健康每次出拳,都很有力度和新意。
健康保2.0的重疾医疗津贴,上线快一年了也没对手。
这次的癌症津贴依旧抗打,值得选上。
守卫者3号的保障很多,怎么选性价比高,我做了两个投保方案。
方案一:
重疾+中症+轻症+癌症津贴(不含身故)

这个方案保障全面,价格极致。
重疾不分组能赔两次,癌症还能单独赔。
我没选身故责任,用定期寿险代替的。
30岁男,50万保额,一年8000多就能搞定。
女性朋友,一年只要7000多。
如果你不差钱,想要面面俱到。
那就选方案二:
重疾+中症+轻症+癌症津贴+身故

守卫者3号的身故责任,18岁前赔已交保费,18岁后赔100%保额、已交保费或现金价值三者最大的。
带身故每年贵了3000左右,钱袋子够鼓再加上。
女性朋友或是孩子买,会更合适,价格有优势。
守卫者3号,是眼下最优的多次赔付重疾险。
再小的个体,也是不急不躁,慢慢汇聚成势能的。
人生是这样,保险配置也是。
钱包鼓,就一步到顶配。
钱袋子还不足,就先单次、再多次,一步步配置下来,保障就足了。
比如我自己,也是一步步完善,配置了六份重疾险,就心安多了。



还木有评论哦,快来抢沙发吧~