春节去了一次英国,回程的国泰航空的航班需要在香港转机。
由于疫情的关系,国泰航空缩减了50%以上的航班运力,所以后半段香港-上海的航班因为运力减半的关系被取消了。
正当我发愁是否要打客服电话改签的时候,国泰已经自动帮我改签了另一班,而且出发时间还是提前了40分钟。
这里要十分感谢国航的「不杀之恩」:当初是想用国航里程换维珍的上海直飞伦敦的往返航班,结果最后一步的税费信息死活显示不出,因此无法兑换,只能退而求其次兑换国泰的香港中转航班。春节后期维珍取消了所有直飞中国大陆的航班,而国泰只是减少运力,否则我就要流浪在英国了,这当然是后话了。
今天要说的是,最终实际落地上海的时间比原定航班提早了1个多小时,我却从三家银行的信用卡上,拿到了600元的赔偿……
为什么是三家?
首先,
我这次回程,是国泰航空执飞的曼彻斯特-香港-上海浦东航线。当初是用亚万里程兑换的里程票,招商银行百夫长白金卡支付的税费,因此可以这张卡附带的延误险。
另外,
我还持有中国银行白金卡(终免年费的ENJOY白金卡),以及去年有年费优惠活动时办理的光大银联钻石卡(年费388元),这两张卡不用支付机票费用,也能额外加持延误险。
接下来详细说一下这三张卡的延误险。
招商银行
使用招行指定高端卡支付本人航班全额票款(包括里程票的税费)或80%以上旅游团费,就可以获得旅行不便险(也就是延误险)
http://market.cmbchina.com/ccard/vipjh/delay.html
如果航班取消,定额津贴一律100元。
如果延误3小时以上就可以有津贴补偿。
除了航班取消/延误外,还有旅行证件重置、航班行李延误/遗失、旅行中断等保险的赔付,具体卡种的赔偿标准请看下表:

我这次属于「其他类型的航班取消」,因此就是100元的津贴。
打招行客服电话,说明是要延误险赔偿,然后客服会把电话转接至保险供应商(海航集团旗下的华安保险),说明具体信息,会有短信发来,按照上面的材料准备然后发到相应电子邮箱即可:

其中「航班取消证明」通过飞常准和航旅纵横截图也可以,以前还要去航司在机场的柜台专门开证明,现在方便很多了。
国内、国际航班都支持赔付。
用招行高端卡支付里程票的税费后,我都有立马截图保存的习惯,就是为了一旦出现延误/取消赔付时,能立马找到这个证明。
登机牌请务必拍照保留拍照。
无限信用卡、钻石信用卡、百夫长白金卡一年限赔12次或4万元;经典版白金信用卡、自由人生白金信用卡、精致版白金信用卡、银联白金信用卡、全币种国际白金卡、留学信用卡,一年限赔12次或2万元。
旅行不便险仅限持卡人本人享有,不包含同行配偶/子女,所以如果配偶也有相应的高端卡,建议分开自行支付。
邮件发出之后,1个工作日就收到了赔付的通知,非常快!
中国银行
新客户任意消费、老客户消费1笔大于等于199元,就可以获得当年的航班延误险增值服务。
https://www.boc.cn/bcservice/bi2/201911/t20191115_17355699.html
中行真的很慷慨!
哪怕是最低等级的普卡,满足以上条件后航班取消,都可以获得200元的津贴,而且并不需要用中行卡支付机票费用也可以获得这个保障。延误的赔付标准请见下表,以起飞时间为准:

关注公众号「中银保险有限公司北京分公司」,点击底部菜单栏「自助理赔」,选择「航班延误险自助理赔」,按照要求填写表格和上传相应资料即可,不需要额外打电话,简直是社交恐惧症患者的福音,所需材料基本上和招行的差不多。
理赔进度和理赔记录可以在这个公众号里查询到,理赔速度也不慢,第二天理赔就通过了审核,不过打款有点慢,1个多礼拜才到账。
和招行高端卡的延误险一样,中行的延误险也支持国内、国际航班。
光大银行
指定信用卡在首刷后,最晚次月15日前生效,每个账单年度可以获得延误险赔偿3次、每次300元。赔付标准:起飞或到达延误超过2小时、或者航班取消,即可获得300元的赔付。
https://xyk.cebbank.com/home/bank-service/43229.htm
白金卡系列、尊尚卡系列、旗舰卡系列等,其中包括了免年费的航班高铁管家菁英白、免年费的小米菁英白、凯撒白、龙腾白、中青旅白、曹操白、钻石卡、无限卡等。而最近比较火的,刷满10w就能免2年年费的「孝心白」反而没有延误险赠送。
打开光大信用卡的App「阳光惠生活」,我的-高端增值服务-旅游专区-航空延误险。

和中行卡送的延误险一样,这个也是社恐症患者的福音,只需要App上自助填写航班信息和票号即可,相关资料都不用上传。
理赔效率也极高,1个工作日后,300元就入账了(赞一下服务供应商太平洋保险)。
P.S
光大的这个延误险,写了只能理赔国内航班。不过,这次我国泰执飞的香港回上海的航班也通过理赔了,好友烧爷去年台北-上海的航班也一样能赔付,因此内地到港澳台的航班都被光大算作「国内航班」,十分厚道。
除了这三张卡之外,还要其他信用卡自带延误险吗?
当然有。
不需要买机票也能赔付信用卡
除了上面提到的中行、光大外,
还有广发。
前提是你有对应航班的广发航司联名卡,
且只有这5家:
南航、东航、国航、深航、山航。
比如你坐的国航的航班,你只有广发东航联名卡,那就不能赔付。
理赔规则比较复杂,并不直接赔偿现金,而是报销延误相关的住宿、餐饮、购物、通信费等,都需要提供发票,其中:
延误4小时补贴1餐、延误8小时补贴2餐。每次每人每餐限额100元(需发票);
延误12小时住宿费每次每人200元(需发票);
来回打车费每人200元(需发票);
如果行李已经托运可购买急需衣物每次每人300元(需发票和购物清单)
境外(含港澳台)延误12小时可报销通话费100元(用于致电机场确定航班动态,需充值票据和计费清单)
普卡每次及每年:300元
金卡每次及每年:1000元
白金卡每次及每年:2000元
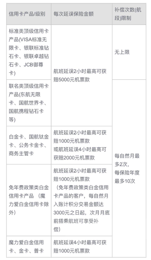
里程票也能理赔的信用卡
(需用卡支付税费)
除了上面提到的招行高端卡外,
还有上海银行高端卡。
延误2小时以上,
银联钻石/万事达世界之极双标卡,赔付2000元
银联钻石单标卡,赔付1000元
白金卡,赔付500元
延误3小时以上,
白金卡精致版,赔付500元
需要支付机票才能理赔的信用卡
中信
需要严格通过指定购票渠道,才能获得理赔资格:

延误2小时以上(按到达时间计算),不同的卡赔付上限不同,且赔付金额不能超过机票款。

交行
仅限标准白金卡(白麒麟)
起飞延误2小时以上,每人每次延误赔付金额不超过该笔购票或行程消费金额的50%,取「购票或行程消费金额50%」与「2小时或4小时赔付500元/1000元」中较低者。
起飞延误2小时最多赔500元、4小时最多赔1000元。特价机票那有可能赔得更少。
每年赔付上限2000元,配偶/子女、主卡附属卡均可赔付。
民生
百夫长黑金卡、百夫长白金卡、无限卡、钻石卡、豪华白金卡、精英白金卡。
到达延误2小时赔付1000元或延误4小时赔付2000元(定额赔付2000元),配偶/子女不赔付。
平安
起飞/到达延误满足其一即可赔付,仅支付机票才能理赔(支付旅游团费不理赔),理赔金额不得高于票价,全年不限次数,含国际航班。
精英白:2小时赔800元
大白金/AE:2小时赔2000元
钻石卡:2小时赔6000元
浦发
仅限美运白金/超白金卡
在一个季度每个月消费均达到18888元,才能获得靠谱飞延误险。保险期3个月,起飞延误2小时赔付票面价值,单个保险期累积赔付不超过1500元。
其他银行
延误3小时起赔,
花旗礼程卡:3小时赔1000元,含同行配偶/子女;
汇丰旅行卡/卓越理财旅行钻石卡:3小时赔1000元,每年上限5000元。
延误4小时起赔,
工行白金/航空联名卡、建行全球支付卡、兴业行卡、广发臻尚、渣打臻程卡等。
简单总结
中行、光大指定信用卡、广发航空联名卡
招行高端卡、上海银行高端卡
2小时起赔,
3-4小时起赔,
花旗、汇丰、工行、建行、兴业、广发、渣打等行的指定信用卡



还木有评论哦,快来抢沙发吧~