先来一则通知,广发日半价活动可能要来咯!目前活动还未上线,可能这周五或者下周五(肯定是5.10号上线),持有广发信用卡的卡友可以在周五享半价福利,线上线下都有。10点12点,广发软件一定是崩的,如果要抢券,早点入场等着。

线上京东、口碑最受欢迎,线下星巴克买一赠一。期待吗?
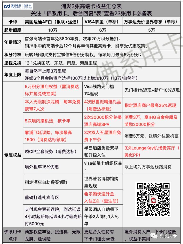
别再死磕浦发AE白了!也许这张更适合你
浦发高端卡种有美国运通高端卡、VIsa高端卡、万事达高端卡。常说的浦发AE就是属于美国运通高端卡啦,人人都想拿下他,即使权益几次温暖升级,横向对比各家同级别高端卡,浦发AE白依旧亮点十足。

美国运通高端卡中,有浦发美国运通白金卡(浦发ae)、浦发美国运通超白金,同级别的还有Visa无限、万事达无价世界之极卡,这些都是浦发的顶级卡。
这篇文章汇总一下浦发第一层级3张高端卡的权益,在办理的时候根据自己的需求选择,也许Visa御玺更适合自己呢?
AE白、visa御玺、万事达无价世界卡,三张卡面分别如下。visa和万事达都是单标卡,只能指定对应的卡组织通道消费,能否在银联通道上刷卡其实无关紧要。因为只要名下有这些卡,即使用其他浦发非联名卡消费,积分都是一个积分账户的,换里程等都按高端卡比例。3张卡的核心权益才是关键!



以上3张卡年费政策、积分换里程政策均相同
1、免年费
如果你是首次办理浦发高端信用卡,首年能免年费,次年年费可用20万积分抵扣,年费政策已经非常好了!
高端信用卡指:浦发美国运通超白金信用卡、浦发美国运通白金信用卡、浦发Visa无限信用卡、浦发Visa御玺信用卡、浦发万事达卡无价世界之极信用卡及浦发万事达卡无价世界尊享信用卡
2、怎么积累积分
平时消费微信、支付宝5倍积分权益(开通玩转积分1号,每项每月能获得5万积分);每日开红包获得积分(佛系用卡献上红包助手:浦发红包机器人新功能上线)。
3、积分做什么?
没有浦发高端卡积分兑换里程比例非常差(没有高端卡的卡友可以办一些酒店、航空联名卡),用浦发以上3张高端卡可以12:1积分换国航、东航、南航、海航里程。兑换上限每自然年3万里程,金融资产达标可以提到13万/自然年。
以上是3张高端卡的通用年费政策、积分政策。核心权益、下卡起步额度区别小默做了个表汇总,以下几张卡都能网申,网申能否下卡真的靠运气

表格内红色标注的是亮点权益:
浦发ae送的权益更适合商旅人士,接送机、本人无限龙腾且可免费携带7人次、延误险、酒店权益(基本拿不到);
visa御玺卡更适合女性持有,spa、3次酒店下午茶、野兽派精选礼品,男性也能办理,并且下卡门槛比浦发ae低不少;
万事达无价世界尊享版,适合境外消费大户,因为他的免费机票、IHG白金+20000积分的赠送都需要境外消费达标才送的,消费达标门槛挺高。
为此,浦发虽有3张高端信用卡、3张顶级信用卡,权益相比之下浦发ae和浦发超白金的权益更受大家青睐。如果办不下浦发ae,账户里积分多,办一张浦发御玺卡也不错
来看看浦发ae最新的办卡门槛,其他两张比这低,具体标准银行也没有给出。
1、网申浦发ae,不管是浦发首卡还是二卡,看运气下卡
2、线下办卡准入条件——佛系用卡公众号更新
税后年收入40万以上或者税后6个月收入20万以上,需提供清单或者银行流水;
房产净值340万以上;
名下全款车40万以上;
阿里爸爸P7以及以上、网易P3以上、华为P15以上、诺基亚P7以上;
行政、事业单位科级以上
满意以上任意条件就能申请,能否下卡看银行审核
浦发ae有时候还要网申“宽松期”,但是下卡几率还是非常低的。如果以上办卡资质达标,可以尝试线下申请,更稳妥一些。

如果办不下浦发高端卡怎么办?
哪有这么多资质达标的大佬呢?下不来就办一些浦发酒店、航空联名卡、或者办一些有特殊权益的,比如浦发男人卡、女人卡等,关于这两张卡的介绍看这篇:
享30倍积分!近期火爆的卡,浦发男人卡值得办!
免年费浦发女人卡,每月送权益


有浦发信用卡,但是平时消费不多,每天记得领浦发红包噢!小默已经为大家提供浦发红包助手,每天白捡的积分,使用攻略见:浦发红包机器人新功能上线。






还木有评论哦,快来抢沙发吧~