01
共抗疫情

点评:
1-主动扩展新冠病毒责任,为客户赠送特别慰问金,其他公司有的友邦都有;
2-捐物资捐保险,疫情面前友邦保险也不甘落后。
02
概述
应微信公众号后台粉丝要求,今天测试的产品为:友邦全佑倍呵护荣耀珍藏版重大疾病保险(2019版)。这是一款青少年重疾产品,投保年龄0-17岁。
身故:18岁前赔保费,18岁后赔付基本保额
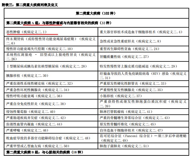
重疾:102种,分4组,赔付3次,赔付基本保额
白血病额外保险金:额外赔付100%基本保额
轻症:61种,赔付7次,第一/二次赔付20%保额,第三/四次赔付30%保额,第五/六/七次赔付50%保额
缴费期:17年
保障期限:终身

03
身故责任

点评:
1-被保人18岁前身故,赔付已交保费;
2-被保人18岁后身故,赔付基本保额;
3-若被保人18岁以后且30岁前身故,额外赔付50%基本保额作为身故额外保险金。

下面是这款产品的身故免责:

点评:这款产品的身故免责为7条,和大多数的身故免责差不多,不算多也不算少。
04
全残责任


点评:
1-被保人在保险期内全残,赔付基本保额作为全残保险金;
2-全残的定义是按照统一规定的标准制定的,没有什么特别之处。满足了全残的条件即可赔付。
05
重疾责任



点评:
1-重疾102种,分4组,赔付3次;
2-两次重疾赔付间隔期为365天,癌症非单独分组;
3-从条款内容看,前25种为统一规定,剩余为保险公司自行设定。和大多数的重疾条款差不多,除了个别3岁以上才能理赔外,没有其他年龄上的限制。
06
重疾额外保险金

点评:
1-被保人30岁前首次确诊重疾额外赔付,赔付1次;
2-除赔付重疾保额外,还额外赔付50%基本保额作为重疾额外保险金。
07
白血病额外保险金

点评:
1-被保人首次确诊重疾为白血病,额外赔付,赔付1次;
2-除赔付重疾保额外,还额外赔付基本保额作为白血病额外保险金。
08
轻症责任



点评:
1-轻症61种,赔付7次;
2-前面2次赔付20%保额,第3-4次赔付30%保额,第5-7次赔付50%保额;
3-两次轻症赔付没有间隔期,但有分组。

点评:
1-赔付次数7次不算少,递增的赔付比例也是轻症的常见设定,但首次20%的赔付比例不算多;
2-从条款内容看,7种高发的轻症都有,不存在缺斤短两的情况;

09
老年长期护理金

点评:
1-被保人60岁后被认定自主生活能力完全丧失,且该状态持续180天以上赔付;
2-每次赔付1/120基本保额,每月赔付1次,连续赔付十年。
3-若在赔付护理金期间,被保人罹患重疾、达到疾病终末期状态或身故,则剩余的老年长期护理金一次性给付。
10
生命终末期保险金

点评:
1-被保人在保险期内达到生命终末期状态,赔付基本保额作为生命终末期保险金;
2-生命终末期保险金其实就是将寿险责任提前给付了;

11
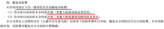
保费豁免

点评:保险期内,被保人罹患重疾、轻症则可豁免后续保费。
12
比一比






还木有评论哦,快来抢沙发吧~