牧野网
牧野网

如意人生守护英雄版重疾险到底怎么样?

admin 506 0
对于「多次赔付分组重疾险」产品,过去 7个月 以来,我们一直力推信泰人寿的「完美人生守护(尊享版)」。

因为性价比非常高

这周,信泰人寿在这款产品的基础上,推出了 「如 意人生守护(英雄版)」 可以看成是一次升级。

升级后的产品, 简保君测评下来,发现这款重疾险 不仅基本功扎实,还有独创绝招

如果预算比较充足, 对于保障的全面性有更多需求,非常适合考虑

相反,假如预算有限,或者只追求基本的保障,“重疾单次赔付附加癌症二次赔付”的产品,会更合适。

如意人生守护英雄版重疾险到底怎么样?-第1张图片-牧野网


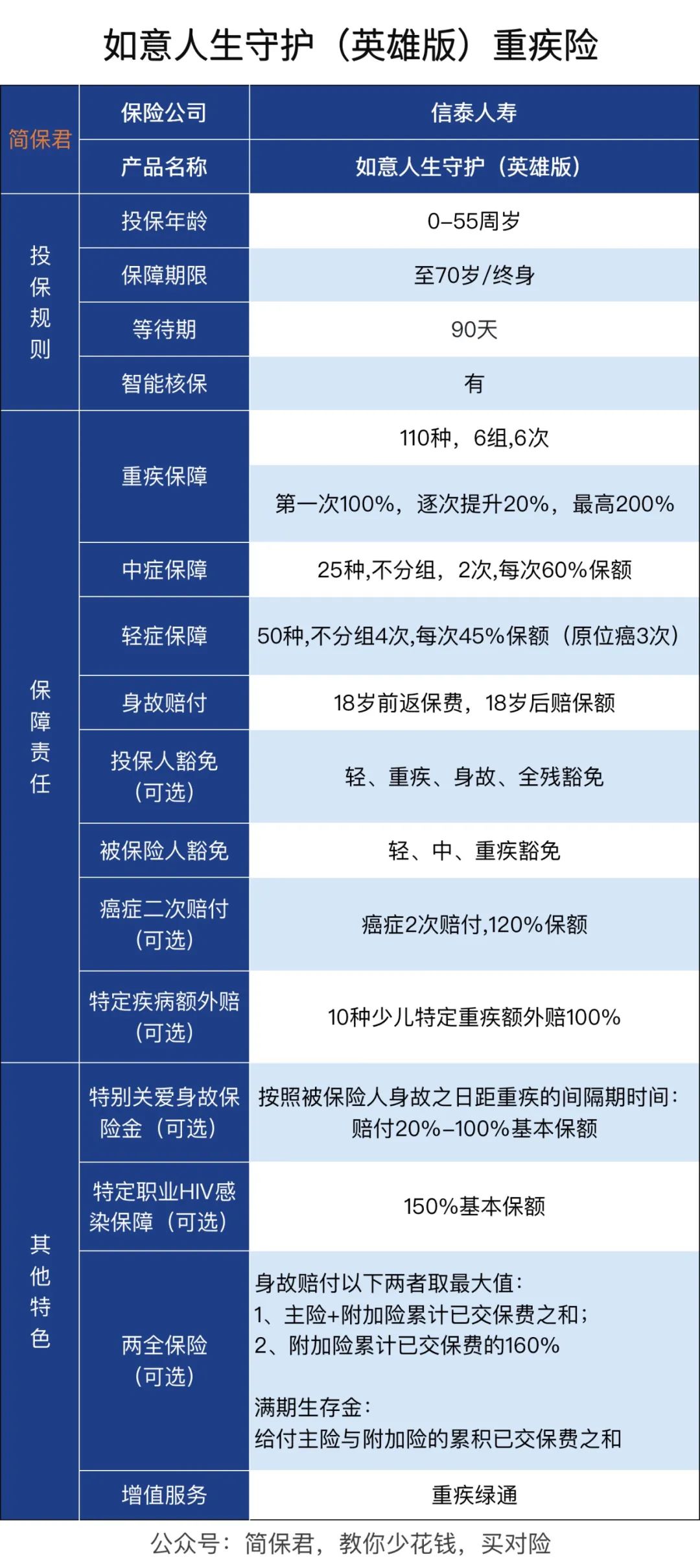
我们先来看看这款产品的基本信息。
如意人生守护英雄版重疾险到底怎么样?-第2张图片-牧野网

有几个重点,我先划一下:

  • 保110种重疾,可分组赔付6次;

  • 轻症、中症赔付都不分组,保额非常高,原位癌还能赔3次;

  • 针对10种少儿特定疾病,赔付200%保额

基本款的保障已经比较充分了,如果想保障再充足一些,还可以:

  • 附加癌症二次赔付,赔付达120%保额;

  • 附加身故责任,最高赔100%保额;

  • 附加HIV感染保障,赔付150%保额。


简单看下来,基本保障比较充足,附加可选项也不显鸡肋,印象分很高。

但产品市场上有些看起来不错,实际条款漏洞百出,我们慎重一些,再进一步仔细看看到底如何。


测评1:
重疾分6组赔6次,保额递增赔付

有的人担心自己未来可能得不止一次大病,所以想买一份重疾,能多赔几次。一份合同能多次赔重疾的,就是多次赔付型重疾险

重疾多次赔付,是当之无愧的【重疾险顶配版】。

如意人生守护英雄版重疾险到底怎么样?-第3张图片-牧野网

而医学数据显示,其实不同重疾的发病率是不同的,比如【癌症】发病率特别高,而【输血导致的艾滋病】相对来说概率就小一些。

因此,从控制保费的角度,有的保险公司会对不同的重疾进行分组,分6组赔6次的意思是,把所有的重疾分为6组,每组都有机会赔付1次。

这样,保险公司控制住了风险,消费者也得到了保障,保险的价格也得到了控制。

关于分组,一个隐藏的雷区是,如果保险公司将概率最高的重疾全分在一个组,那分组也就徒有虚表。

「如意人生守护(英雄版)」分6组,一共可以赔付6次,将癌症和恶性葡萄胎分在了一组。

如意人生守护英雄版重疾险到底怎么样?-第4张图片-牧野网
我们知道,癌症一直是重疾赔付最高的疾病。而性葡萄胎的概率就低的多。

这两者分为一组,近似癌症单独分组

而癌症单独分组,是重疾分组的良心组合

我仔细看了一下,「如意人生守护(英雄版)」还把一些高发重疾,均匀的放在了不同组别,比如:

  • 急性心肌梗塞、冠状动脉搭桥术

  • 脑中风后遗症

  • 重大器官或造血干细胞移植术、终末期肾病


这几大高发重疾,就分属在3个组别。

癌症单独分组、其他高发重疾均匀分组,这样的良心分组方式,我要点个赞

很多读者自己对比产品时,容易只关注赔几次、每次赔多少,却对具体的重疾分组不是很了解,很容易看走了眼。

保险的条款确实很复杂,但只挑重点看,其实也很容易分辨。

值得一提的是,「如意人生守护(英雄版)」的赔付比例一次比一次高,首次重疾理赔100%基本保额,后续逐次递增20%,最高高达200%基本保额。

虽说人的一生中得6次重疾的概率几乎不可能发生,但是慢性病高发的今天,随着医疗手段的不断进步,患1-2次的重疾概率还是很高的,保额逐次递增,保障力度一次比一次强,能更有效的应对极端风险。

结论: 「如意人生守护(英雄版)」重疾分6组比较合理,保额递增有一定实用性,没有明显缺点。


测评2:
轻症、中症赔付

轻症、中症赔付,也是重疾险的一大亮点,毕竟咱们普通人更希望在疾病早期就能得到赔付,而不是病入膏肓了才能拿救命钱。

这里,我们重点关注首次赔付比例,而疾病数量、赔付次数则次之。

「如意人生守护(英雄版)」轻症、中症赔付比例都很高,轻症每次可赔45%保额,中症每次可赔60%保额,比同类产品普遍高出10%左右。

其中,针对原位癌保障可额外赔付两次,累计最高可赔付3次,且第二、三次赔付不占用轻症赔付次数,也很良心。

原位癌听起来可怕,其实它就像香蕉皮上的小黑斑,不影响果肉的营养和口感。

原位癌不算严格意义上的癌症,它不会转移,直接切除即可,容易治愈。

结论: 「如意人生守护(英雄版)」轻症、中症赔付比例高,原位癌可赔3次,保障齐全,没有明显缺点。


测评3:
少儿特疾赔付

如果给孩子投保,针对10种少儿特定疾病,「如意人生守护(英雄版)」可以额外赔付100%保额。

如意人生守护英雄版重疾险到底怎么样?-第5张图片-牧野网
这10种少儿特定疾病本身也是包含在110种重疾中的,所以若是罹患其中的一种或者多种,相当于一次性拿到了200%基本保额

结论:少儿特疾保障力度强。


测评4:
恶性肿瘤二次给付保险金【可选】

针对恶性肿瘤(癌症)复发率高、治疗费用高的特性,市面上不少重疾险产品都可提供恶性肿瘤二次赔付责任。

「如意人生守护(英雄版)」也可选恶性肿瘤二次赔付,如果被保人首次确诊的重疾为恶性肿瘤,且 3 年后再次确诊的,赔付120%基本保额。

“再次确诊” 的情况包括:

  • 新发不同种类的恶性肿瘤
  • 同一种恶性肿瘤的复发、转移或扩散
  • 初次确诊的恶性肿瘤仍然持续

结论:恶性肿瘤的二次赔付责任较好。

上面的常规基础保障,「使得如意人生守护(英雄版)」有能力在多次赔付的重疾市场站稳脚跟,并且有实力与众多高手一竞高低。

而下面的几点保障,也是让人眼前一亮。


测评5:
特别关爱身故保险金【可选】

一般来说,重疾险的【重疾】保额和【身故】保额只赔其一,要么赔疾病,要么赔去世。

但如果是先患重疾,再因病离世,那么依然有可能无法缓解患者家人的经济负担。

「如意人生守护(英雄版)」针对这种情况,首创特别关爱身故保险金,重疾与身故责任兼备,即使确诊了重疾,发生了理赔,身故后依然能获得理赔。

如果生存时间越长,就赔付越多,如果确诊5年后离世,可拿到100%保额的身故金。

具体的保障内容如下图:

如意人生守护英雄版重疾险到底怎么样?-第6张图片-牧野网

这就相当于附加了一份【重疾寿险】啊,保障是相当全面了。


测评6:
特定职业HIV感染保障【可选】

新冠肺炎疫情发生后,更多人深刻地体会到医护人员的伟大。在危急关头,往往也是他们在最危险的地方,用血肉之躯保护着这个世界。

对于医护人员、警察这类特殊职业,感染特定疾病的风险就可能更高。

「如意人生守护(英雄版)」首创特殊职业特定疾病感染保险金,如果医护人员、消防队员、警察等特殊职业在工作中感染艾滋病毒或患艾滋病,可多赔付50%基本保额。

如意人生守护英雄版重疾险到底怎么样?-第7张图片-牧野网
如意人生守护英雄版重疾险到底怎么样?-第8张图片-牧野网

这项责任,我突然想起一句话:你保护世界,我保护你

多么浪漫的承诺啊。

我实际测了一下,如果增加这个选项,保费会贵2%左右,也是可以接受的。

结论:在重疾市场,如意人生守护(英雄版)对于艾滋病的保障实属创新,对于特殊职业人群有一定实用性。

这样,我们就把如意人生守护(英雄版)的保险细则都捋了一遍。

此外,它还可以附加投保人豁免,加固被保人的保障;以及附加两全保险,未出险也可返还保费。

如意人生守护英雄版重疾险到底怎么样?-第9张图片-牧野网

「如意人生守护(英雄版)」 的多次赔付比较实用,轻症、中症责任也很到位,附加的各项责任能适合不同人群的需求,是当前非常优秀的重疾险产品。如果预算充足,注重保障的全面性,可以考虑投保。如果是医、警人员,建议考虑投保。

和升级前的完美人生守护(尊享版)相比较,我把对比表放到下面:

如意人生守护英雄版重疾险到底怎么样?-第10张图片-牧野网


可以看出,保障责任有提升,但费率却基本维持不变,甚至还略降了一些。


因此,「如意人生守护(英雄版)」可以完全替代「完美人生守护(尊享版)」。


上周,我们刚测评了另一款多次赔付重疾险守卫者3号,可2次不分组赔付,是很平价的多次赔付入门产品。

相比而言,「如意人生守护(英雄版)」的保障更加全面,轻中症的保额更高,还有多种可选保障,满足不同人们的需求。

还是那句话,没有绝对完美的产品,需要结合自己的实际情况做最合适的匹配。

无论是儿童还是成年人,信泰的守护英雄都能以适当的形式,化身超级英雄的守护一般,用铜墙铁壁般的保障责任层层围绕,不让被保人被重疾风险给打倒。

如果预算够,对于重疾产品有更多需求的话,如意人生守护(英雄版)是非常适合的。

发表评论(已有0条评论)

还木有评论哦,快来抢沙发吧~