好吧,最近狂刷朋友圈的重疾定义调整,今天保乎精算君也想来简单说说。
今天的文章我们说四件事:
1、为什么要调整重疾定义?
2、我们要趁早买重疾险吗?(重点)
3、新定义对理赔范围有什么影响?(细节)
4、新定义还有什么值得关注的地方?
不废话,开始吧。
本文部分图片来自网络,如有侵权请及时联系我们调整删除!
一、为什么调整旧定义?
(一)重疾不重
什么叫重疾不重?
就是存在大量不能危害人生命的疾病,但是却要保险公司按照重疾保险金全额赔偿。
说具体点,就是各种“早期”甲状腺癌。这类疾病患者的治疗费用多在 2 万元以内,10 年生存率可以高达95%以上。按照中国香港、中国台湾以及其他国家的重疾定义,早就被排除在重大疾病之外。但按照国内现行重疾定义,多数早期甲癌还要按重疾标准理赔(买50万保额,就按50万赔)。
这种「疾病套利」空间的存在,让保险行业最近几年非常痛苦,因为:买了重疾险的人的甲状腺癌发病率,达到了正常人群发病率的数倍甚至 10 倍以上。
「非正常」重疾理赔成本日益升高,导致了:保险公司开发重疾险考虑不是创新,而是如何涨价或调整保险责任抑制甲癌恶化趋势。
(二)重疾不新
现行这版07年制定的重疾定义,有点跟不上临床医学了,比如目前临床中常常使用的微创方式进行冠脉搭桥或心脏瓣膜置换,在07版的「重大疾病」定义仍限定了必须采用「开胸」手术方式。
当然,保险公司也有办法,把这些新介入治疗技术加入到「轻症」里面。常见有:1、微创冠状动脉搭桥手术;2、微创冠状动脉介入手术(非开胸手术);3、心脏瓣膜介入手术。
这就是为什么精算君之前一直推荐各位消费者购买带「轻症/中症」保障的重疾险,因为这样才有助于我们的保障与时俱进,在关键时刻能获赔。
二、新定义对理赔的主要影响
1、主要增加了什么?
本次修订新增3种重疾,由现行25种增加至28种,还额外增加3种对应轻症的标准定义。
-> 新增重疾:严重慢性呼吸功能衰竭、严重克罗恩病、严重溃疡性结肠炎
->新增轻症:轻度恶性肿瘤、较轻急性心肌梗死、轻度脑中风后遗症
2、新定义变严了还是宽松了?
如果我们拿旧定义的25种与新定义相比较,发现其中有16 种疾病的定义调整对理赔的整体影响不大,7种疾病的理赔条件放宽,2 种疾病的理赔条件更加严格。
->变宽松:较重急性心肌梗死、重大器官移植术或造血干细胞移植术、冠状动脉搭桥术、严重阿尔茨海默病、严重运动神经元病、主动脉手术、心脏瓣膜手术
->变严格:恶性肿瘤、严重特发性肺动脉高压
3、新定义对重疾产品定价的影响几何?
大家看到了,有放宽的、有变严的,目前我也在等待监管的重疾发生率表,但是从目前的疾病调整情况看,低龄疾病发生率会降低,高龄疾病发生率会升高,整体来讲重疾险的降费空间还是有限的。
当然,如果某几项高发轻症的保额真被限制在20%,那就可能会有更多的降价空间。
4、我们还趁早还是等等再买重疾险?
等等你或许能拿到更宽松的疾病定义,或许整体保费还能下降(降价不等于保障杠杆率提高,因为有可能轻症保额会被降低到20%),但你忽略了一个不可抗力因素,而且这个不可抗力因素最终会影响到你能不能买 -健康因素。
就在上周有一位之前咨询过我们的读者,他说一直在等重疾定义调整,希望等调整后再买。小文老师很担心他会因为体检异常增加,从而增加核保难度。果然,他说体检发现了肝结节。小文老师之前遇到过一位有肝结节的读者,这位读者还做了造影检查,最终小文老师问了一圈保险公司,基本都不承保。
所以,买保险还是要按需、趁早!
下面,我将会重点整理大家最关注的、且相对高发的病种,看看新旧定义的对比,以及对日后理赔的影响究竟大不大。
这部分内容比较长,大家可以按需摘录部分进行查看了解。
三、部分重疾新定义的详细解析
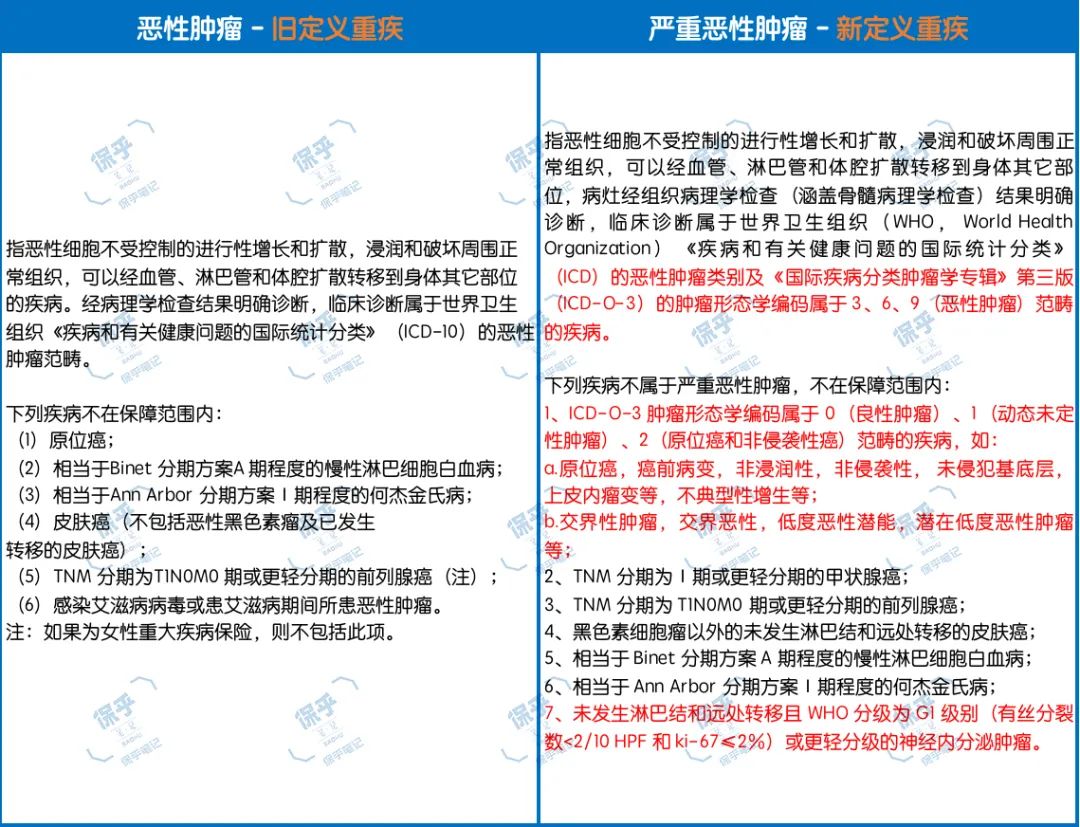
1、恶性肿瘤
(1)影响评估
对保险业:利好,甲癌包袱被解决了
对消费者:短期利空,长期利好
(2)解读
首先,“恶性肿瘤”换名字了,换成为“严重恶性肿瘤”。加上“严重”这顶帽子是为了让消费者明白,不是所有恶性肿瘤都是重大疾病,为部分要除外的肿瘤做铺垫。
其次,精算君建议各位消费者要认真关注一下,关于恶性肿瘤的确诊,新定义加入了“组织病理学检查”要求并引入了“ICD-O 动态编码”。
注意,注意,一定要注意,日后我们买了按照新定义开发的新产品,还不幸遭遇恶性肿瘤,就不能再拿着一份细胞学检查结果(例如拉网法或印片法获取肿瘤细胞、液体活检等)去找保险公司索赔了,必须拿着组织病理学检查结果,新定义比旧定义提出了更严格的确诊门槛。
PS:目前在临床中不少患者是通过通过ct,mr等方式进行诊断,在拿到病理报告前,医生已经开始按癌症治疗的,这种情况下多数保险公司都是可以去进行赔付的。根据新定义,未来理赔实操还能这样吗?有待观察。
“ICD-O 动态编码”是这次引进的新标准,应该主要用于判定疑难、罕见肿瘤的归类,对多数常见肿瘤的理赔实操影响不大。
除了确诊手段,精算君还建议大家重点关注有哪些新增的疾病被剔除,包括:
-> ICD-O动态编码不是3、6、9的疾病被除外(3:恶性肿瘤(原发性)、6:恶性肿瘤(转移性)、9:恶性肿瘤(原发性或转移性未肯定))
->早期甲状腺癌被除外(TNM 分期为Ⅰ期或更轻分期)
-> 早期神经内分泌肿瘤被除外
同步也明确了严重程度与之类似的各种“癌前病变”、“交界性肿瘤”、“低度恶性潜能”等,都不属于“严重恶性肿瘤”的理赔范畴。
保险行业日夜盼望的「甲癌」问题,终于得到了解决。
需要注意的是,甲癌在现行产品(旧定义)多数还能按重疾标准全额100%理赔的,换成新定义+新产品,就只能按照轻症赔了(可能只有全额的20%)。
虽然短期内对消费者可能不理,当然,长期却是利好,因为保险公司的包袱被拿掉,就有动力给我们开发创新产品,甚至做一定程度的降价。
其实,按照国际惯例,这些被除外的疾病并不是中国首创,大家可以参考下面这张「中外重疾险除责对比图」。
当然,这些被除责的疾病(除第一项外)都会被纳入到「轻度恶性肿瘤」,按轻症保额去理赔,这使得保险赔付与疾病特征更加匹配。
这里,还有一个重点精算君想要提醒大家注意的,按照本次新定义,在“严重恶性肿瘤”和“轻度恶性肿瘤”的定义中,原位癌都是作为除外责任被排除外的,换句话说:原位癌会被彻底排除在监管提供的标准疾病定义里,不再获赔。考虑目前多数轻症理赔都是原位癌,所以这次调整对消费者来讲并不算利好。
当然,监管标准定义可以排除原位癌,但是保险公司也可以另外设置“原位癌”病种并提供相应保障,这样能跟目前在售重疾险实现更加平稳过度。
总体来讲,本次恶性肿瘤疾病定义的修订,对消费者可能短期利空,但长期看,无论对保险公司和消费者都是利好。
在理赔实务中,对保险公司理赔人员的医学专业性提出了更高要求。
比如,除了新引入的 ICD-O 动态编码,除责疾病中的诸多分期标准,“TNM 分期为 I 期”、“TNM 分期为 T1N0M0 期”、“Binet 分期方案 A 期”、“Ann Arbor 分期方案 I 期”、“WHO 分级为 G1 级别”等。
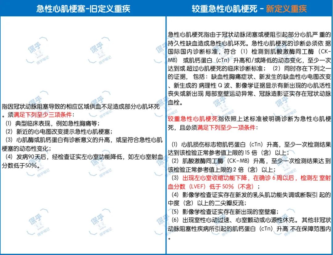
2、较重急性心肌梗塞
(1)影响评估
对保险业:理赔标准更明确,同时赔付范围有所放宽,减少纠纷,长期利好
对消费者:赔付范围放宽,长期利好
(2)解读
首先,还是疾病名称的改变,从“急性心肌梗塞” 修订为“较重急性心肌梗死”,这也意味着,急性心梗也有重疾和轻症的标准定义。
新定义引入了四大国际心血管学术组织 ESC、ACC、AHA 与 WHF 在 2018 年联合更新的第四版心肌梗死通用定义,并结合重疾险特征和理赔实务做了部分细节调整。
心肌梗死的诊断标准从过去旧定义的“4 中3”变为新定义的“1+1/5”,提高了心肌酶的诊断价值(列为必须满足的首要条件),另外,只要达到了其他5项标准中的任意1项即可诊断为“心肌梗死”。
还有,较重急性心梗(重疾)和较轻急性心梗(轻症)将有非常明确的区分依据:重疾要求必须符合心肌酶升高程度、射血分数等 6 条标准的其中一条,否则只能算轻症。
回过头来说,为什么本次定义修改后,重疾急性心梗的赔付范围会有所放宽?主要体现在下面两点:
1、新定义引入了影像学和血管造影结果作为诊断依据,从而更加符合心肌梗死的临床处理流程,使进行早期介入治疗的被保险人也更容易满足重疾赔付条件。
2、现有轻症“不典型的急性心梗”,如果客户心肌酶高到一定程度且有动态变化,再加上有典型胸痛症状或发病6周后存在心超异常,就有可能按照新的较重急性心肌梗塞、按重疾100%保额理赔了。
参考:新定义重疾心梗VS目前轻症心梗
整体而言,对比旧定义,新定义做了较大篇幅的修订,在一定程度上放宽了理赔范围。但急性心梗作为高发重疾,理赔审核人员经过多年训练,对各项心梗相关指标都比较熟悉,新定义对理赔实操影响不大。
3、冠状动脉搭桥术
(1)影响评估
对保险业:与时俱进纳入微创手术,减少纠纷,长期利好
对消费者:纳入微创手术,理赔范围更宽,长期利好
(2)解读
新重疾定义将原来的“开胸”修改为“切开心包”,这是适应医疗技术进步的最大体现,也是精算君建议各位消费者和从业者一定要去关注的。
扩展了手术方式范围后,新定义将使用手术机器人等各种微创的手术方式也纳入了重疾保障范围。同时,也相应缩减了除外责任的范围,仅对非切开心包的介入治疗不承担重疾责任。
有读者在后台给我留言,提出这样一个有意思的问题:“开胸→切开心包,是否可以理解为相当于将高发轻症「微创冠状动脉搭桥术」列入理赔范围?”
精算君认真对照了一下目前在售重疾险的轻症「微创冠状动脉搭桥术」定义,这项手术未来是有可能按重疾标准赔付的,因为要做搭桥,即便介入手术,基本上都涉及到要切开心包膜。
这对消费者来讲无疑是一种保障提升,目前是按40%保额理赔的轻症「微创冠状动脉搭桥术」,未来在新产品新定义中有机会按100%保额赔。
4、心脏瓣膜手术
(1)影响评估
对保险业:与时俱进纳入微创手术,减少纠纷,长期利好
对消费者:纳入微创手术,理赔范围更宽,长期利好
(2)解读
跟上面冠脉搭桥手术类似,为了适应现代医学技术的发展,心脏瓣膜手术的新定义将“开胸”修订为“切开心脏”,扩展了手术方式范围,目前在售重疾险中定义的轻症“心脏瓣膜介入手术”,就可能会升级按重疾来进行理赔。
合理扩展了保障范围,减少了纠纷,这对消费者和保险行业都是长期利好。
5、严重脑中风后遗症
(1)影响评估
对保险业:无实质变化,中性评价
对消费者:无实质变化,中性评价
(2)解读
新定义疾病名称继续增加了“严重”,也是为了与相应的轻症定义进行区分。
对于“严重脑中风后遗症”的判定,跟旧定义一样维持了“3 选 1”模式,但对肢体机能和咀嚼吞咽功能丧失的标准进行了细化,实务操作中需要理赔审核人员从病历中查找相应的指标,在理赔操作时有一定的专业性要求。
另外,新定义参照国际经验, 增加了影像学检查证实的要求,虽然表面看起来是进行了额外限定,但实际上,该疾病的认定在临床上也基本都有影像学证据做基础,总体而言,本次新定义对理赔而言几乎没有影响。
当然,很多人吐槽的“确诊 180 天后,仍遗留下列至少一种功能障碍”,在新的脑中风后遗症重疾和轻症定义中仍然保留了下来,我们只能期待以后的定义调整,看看是否有机会缩短这180天等待期甚至拿掉。
6、重大器官移植术或造血干细胞移植术
(1)影响评估
对保险业:理赔范围放宽,减少纠纷,长期利好
对消费者:理赔范围放宽,长期利好
(2)解读
新定义增加了小肠移植的保障责任,同时删除了旧定义中造血干细胞移植的“异体”要求,增加了造血干细胞自体移植的保障责任。
实际上,在目前按照旧定义开发的在售重疾险中,很多保险公司已经发现了旧定义只保“异体移植”的问题,所以加入了这项重疾“自体造血干细胞移植术”,填补了责任空白:
“自体造血干细胞移植术 - 为治疗造血功能损害或造血系统恶性肿瘤,已经实施了造血干细胞(包括骨髓造血干细胞、外周血造血干细胞和脐血造血干细胞)的自体移植手术。该治疗须由专科医生认为在临床上是必需的。”
整体而言,本次定义修改,就是将目前重疾险的两种重大疾病进行了合并,跟现有产品对比主要是增加了小肠移植保障责任,放宽了理赔范围,但对理赔实操而言没有增加难度。
7、严重阿尔茨海默病
(1)影响评估
对保险业:保险公司理赔依据更多,减少纠纷,长期利好
对消费者:增加评判条件,放宽范围,长期利好
(2)解读
新定义对“严重阿尔茨海默病”的判定标准,除了基本6项生活能力(其中三项不能满足即可)的基础上还增加了“痴呆”测评的选项,满足两项其中之一即可按重疾标准理赔,保障范围更大,属于长期利好!
7、严重原发性帕金森病
(1)影响评估
对保险业:无实质变化,中性评价
对消费者:无实质变化,中性评价
(2)解读
新定义疾病名称增加“原发性”的描述,因为旧定义中继发性帕金森就不再保障范围内,这次命名更加严谨。
本次新定义,根据最新医学诊断标准,修订了帕金森的(运动迟缓、静止性震颤或肌强直等)临床表现。理赔需满足的条件里删除了理赔操作性不强的“无法控制病情”,但总体来讲对理赔标准没有影响。
8、严重特发性肺动脉高压
(1)影响评估
对保险业:理赔条件变严格
对消费者:理赔条件变严格,对消费者利空
(2)解读
新定义的疾病名称从原来的“原发性”修改为“特发性”。为了适应世界肺动脉高压会议的最新标准,把确诊的压力值标准由 30mmHg 提高为 36mmHg,但相应地赔付标准变严格了。
9、严重运动神经元病
(1)影响评估
对保险业:理赔范围放宽,减少纠纷,长期利好
对消费者:理赔范围放宽,长期利好
(2)解读
新定义在理赔必须满足的条件里,除了原来的6项基本生活活动的评判标准上增加了“咀嚼吞咽”、“呼吸困难”两个选项,只要三选一满足就可以理赔,相当于是放宽了标准。当然,在实际理财操作中,需要理赔审核人员从病历中查找相应的内容,做出准确判断。
10、主动脉手术
(1)影响评估
对保险业:理赔范围放宽,减少纠纷,长期利好
对消费者:理赔范围放宽,长期利好
(2)解读
新定义对主动脉的范围进行了加强明确,除了旧定义中的胸、腹主动脉,还增加了升主动脉和主动脉弓的手术,扩展了保障范围。另外,对手术方式也做出调整,把腔镜手术纳入进来。
上述两个调整都增加了赔付范围。
11、重型再生障碍性贫血
(1)影响评估
对保险业:无实质变化,中性评价
对消费者:无实质变化,中性评价
(2)解读
新定义遵循医学标准,明确了骨髓穿刺检查或骨髓活检结果支持诊断的标准:骨髓细胞增生程度<正常的 25="">
其他疾病定义因为没有非常明显的变更,所以我就不一一例举了!
四、还有哪些值得关注的细节?
新重疾定义还有哪些细节值得我们关注?精算君大概罗列了这几条:
1、轻症保额被限制在20%
点评:目前征求意见稿是对上面三种标准定义的轻症保额做了限制,并不是对所有轻症。当然,这三种轻症也是目前轻症中最高发,获赔可能性最高的三种。精算君个人认为,本质上轻症保额的多少,是一种市场化的操作,保险公司应该有自由来进行设计,而不应该这样严加管控。
2、明确定义修订频率:至少5年一次
点评:首次规范了重疾定义的修订频率,这对行业、对消费者都是好事!但是重疾险作为长期险保单,一旦签发就长期有效,如何在重疾定义修订后,让已经购买老保单的客户能享受到新定义带来的保障,是保险行业需要深入研讨的一件事。比方说,设置责任转换窗口期,让客户自主选择是否按照新定义转换?
3、重疾险的除外责任和术语释义被统一
点评:这种标准化操作的好处是,重疾险的市场竞争更加透明。大家回到统一起跑线,拼的就是产品创新、定价、品牌、营销宣传和服务能力。对消费者来讲,能更方便我们进行产品识别。未来真的发生理赔时,各家公司的理赔尺度能更统一,减少不必要的纠纷。
4、新定义的适用时间和影响
点评:说实在话,新定义什么时候正式发布,精算君自己也不清楚,但是按照征求意见1-2个月,走发布流程1月的正常节奏,预计可能会在6月份进行正式颁布执行。当然,监管也会留足够时间给各家公司开发新产品。
这中间就避免不了老产品的停售以及市场的炒作。精算君已经帮他们想好理由了(1)甲癌被剔除(2)原位癌不赔。但是,大家也要看到,新定义中不少重疾都放宽了理赔标准,对消费者也有好处。
所以,当你遇到了炒停售,不妨冷静看看精算君的这篇文章,甚至可以付费跟我咨询下。
保乎·小结
在小结部分,精算君想提醒大家一下:
现在在售的长期重疾险产品都是按照现行重疾定义开发的,除非保险公司在及时、清楚告知消费者做了病种升级、定义改变,否则在合同有效期内就必须按照原合同约定的疾病定义进行理赔。
那旧定义和新定义对消费者来讲,哪个好?应该怎么选?我想这是大家都很好奇的问题。精算君自己的总结是:
1、短期获赔重疾保险金的可能性会下降:因为年轻群体的甲状腺癌的检出率在上升,但多数是甲状腺乳头状癌基本都可以纳入新定义的轻度恶性肿瘤,理赔金额会下降。
2、长期获赔重疾保险金的可能性会上升:这次新定义重点将很多原来属于轻症的心脏介入治疗、微创手术纳入到重疾保障范围,但心脏疾病属于中老年疾病。
3、重疾险在新定义下的降价空间有限,长尾风险增加可能还会让保险公司对高龄阶段的定价更保守。
你更愿意选择「现在」还是「未来」?我建议还是那句话“按需买、趁早买”。








还木有评论哦,快来抢沙发吧~