



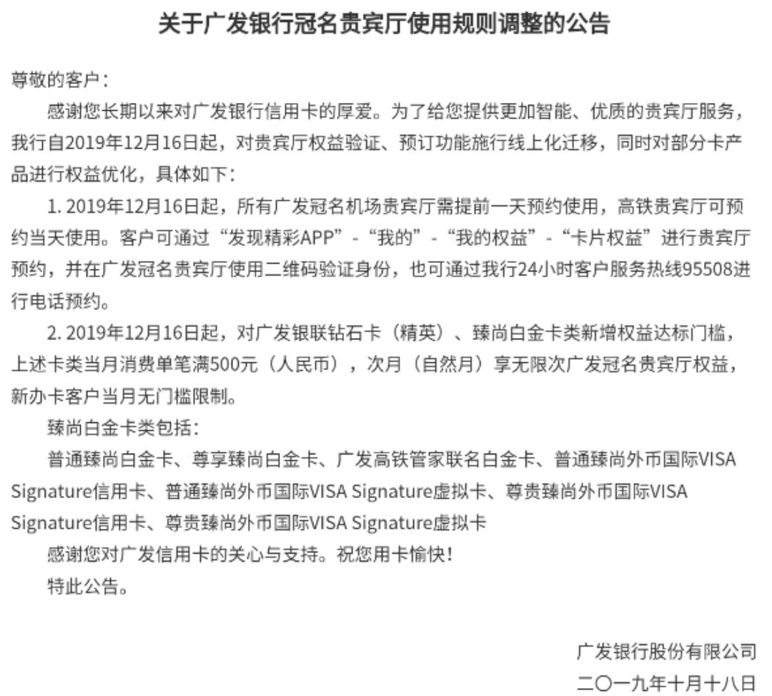
12.16起,广发自营机场贵宾厅提前一天预约,高铁贵宾厅当天预约使用。全卡哦,以后也会限制名额了吧。
同天起,广发钻石无限卡、臻尚白系列上月需单笔消费500元,次月才无限次。
http://www.cgbchina.com.cn/Info/23095359












12.16起,广发自营机场贵宾厅提前一天预约,高铁贵宾厅当天预约使用。全卡哦,以后也会限制名额了吧。
同天起,广发钻石无限卡、臻尚白系列上月需单笔消费500元,次月才无限次。
http://www.cgbchina.com.cn/Info/23095359








发表评论(已有0条评论)
还木有评论哦,快来抢沙发吧~