报告要点
《标准化债权类资产认定规则(征求意见稿)》(以下简称《认定规则》(征求意见稿))明确“非非标”为非标,严格程度超出市场预期,原本投向非标的部分资金正面临重新寻找资产的局面。从资金腾挪的角度,预计前期资金将导入高等级信用债,而后期由于非标等高收益资产的配置缺失,不排除这一类资金也会增加对低等级信用债的配置。尤其对于风险偏好较高的机构,在非标压缩的趋势下,转投标准化债权资产的资金料将会逐步挖掘信用债市场中的超额收益。
《认定规则》(征求意见稿)严于预期,资金重新寻求资产。10月12日,央行发布《认定规则》(征求意见稿),明确了标准化债权类资产的范围、应符合的条件,同时将市场“共识”的所谓“非非标”明确为非标准化债权类资产。除银行自营外,对各类机构的非标投资均有限制,因此后者资金需要重新匹配资产。当前除银行自营没有单独的非标投资监管限制以外,监管机构对银行理财、理财子公司、证券期货经营管理机构、保险公司等金融机构均设定了专门的非标投资限制,在原“非非标”转为非标的过程中,这类机构原本投向原“非非标”的资金面将临重新匹配资产的局面。
既要避险也要收益,信用债料将迎来增量配置。随着资管新规过渡期渐行渐短,投向原“非非标”的存量资金以及新增的资金料将逐渐转投标准化债权资产。我们认为非标外溢资金首先需要解决的是避险,中短久期的高等级信用债是无功无过的避险策略。但短暂的避险后,不能容忍投资收益率大幅滑坡,逐利之下资金料将寻求相对高收益债券。除了城投之外,我们认为,目前在地产债和永续债中都有潜在挖掘空间,我们对于这两类债券品种分别提供择券的思路。
地产债利差分化加剧,择券需要分类讨论。2季度以来,房地产融资持续收紧,但地产债整体信用利差却并未走扩,反而有所收窄,不过地产债内部利差走势分化。央企受冲击较小,甚至还有受益,包括融资议价能力提升以及拿地竞争的缓和,因此利差有所收窄;地方国企利差也多是压缩,主因地方政府、金融机构与当地主要的地产国企利益共生,不会采取极端的融资收紧措施;全国布局的地产民企资质方差大,是高收益价值挖掘的主阵地,前提是投研思路保持一致以及内部风控和委托机构的许可。
永续债利差仍处高位,料超额收益机会较多。二季度至今,负面事件虽时有发生,但永续债品种利差下行约20bps,主因资产荒下永续债的高票息优势凸显,不过当前永续债品种利差仍处于79.9%的历史分位数,仍具备下行空间。分类别看,截至2019年3季度末,各行业品种利差由低到高依次为:央企、房企、城投、产业国企、民企,分别对应40、61、96、107、120bps的品种利差。对于永续债的择券而言,需回避延期和递延付息风险,我们建议在AAA级永续债中进行择券,筛选出利差超过150bps,同时尚未出现明显的延期及递延付息迹象的永续债,共21支,以产业国企和城投为主。
风险因素:市场资金面出现收紧,信用分层持续恶化,资金传导不畅导致再融资难度加大等。
正文
非标资金外溢,信用债怎么配?
《认定规则》(征求意见稿)严于预期,资金重新寻求资产
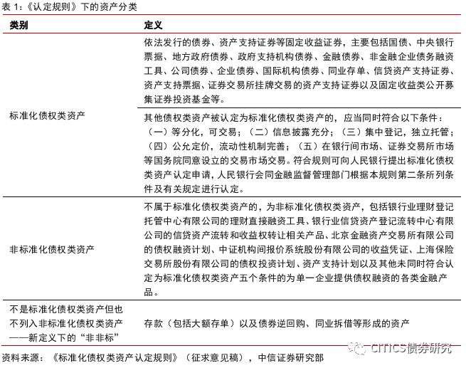
《认定规则》(征求意见稿)下非标界定趋严,“非非标”被明确为非标资产。2019年10月12日,央行发布《认定规则》(征求意见稿),明确了标准化债权类资产的范围、应符合的条件,同时将市场“共识”的所谓“非非标”明确为非标准化债权类资产,包括银行业理财登记托管中心有限公司的理财直接融资工具、银行业信贷资产登记流转中心有限公司的信贷资产流转和收益权转让相关产品、北京金融资产交易所有限公司的债权融资计划、中证机构间报价系统股份有限公司的收益凭证、上海保险交易所股份有限公司的债权投资计划、资产支持计划等,严格程度超出市场预期。
除银行自营外,各类机构的非标投资均有限制,资金需要重新匹配资产。虽然《认定规则》(征求意见稿)对于曾经的“非非标”留有过渡期,过渡期内可豁免非标资产投资的期限匹配、限额管理、集中度管理、信息披露等监管要求,但对于新增的此类原“非非标”资产不予以豁免。当前不同类型金融机构对于非标投资的限制也有所不同,除对银行自营没有单独的非标投资监管限制以外,监管机构对银行理财、理财子公司、证券期货经营管理机构、保险公司等金融机构均设定了专门的非标投资限制。因此在原“非非标”转为非标的过程中,这类机构原本投向原“非非标”的资金料将面临重新匹配资产的局面。
既要避险也要收益,料信用债将迎来增量配置
非标资金外溢,避险需求首当其冲,高等级信用债料将先行受益。随着资管新规过渡期逐渐进入倒计时,投向原“非非标”的存量资金将逐渐转投标准化债权资产,加之新定义下的非标资产内涵扩大,非标占比限制之下,预计新增资金对于债券市场的配置也将逐渐增加。我们认为《认定规则》(征求意见稿)下各类机构将迎来一次投资范式的改变,但在形成新范式下的中长期配置策略之前,外溢非标资金首先需要解决的是避险的需求,而我们认为配置中端久期的高等级信用债是无功无过的避险策略。
不能容忍投资收益率大幅滑坡,逐利之下资金料将寻求相对高收益债券。虽然避险是第一步,但我们认为各类金融机构或金融产品无法容忍投资收益率的大幅滑坡,尤其是原本投资非标较多的机构,其风险偏好本身就较高,在非标压缩的趋势下,预计转投标准化债权资产的资金并不会长期停留在高等级信用债中,而是会逐步挖掘信用债市场中的超额收益。我们认为,除了城投之外,目前在地产债和永续债中依然存在潜在机会可供挖掘,我们对于这两类信用债分别提供择券的思路。
地产债利差分化加剧,择券需要分类讨论
房地产融资收紧之后,地产债整体利差并未明显上行。今年2季度以来,房地产融资持续收紧,信托、开发贷、美元债等融资渠道先后受限,与此同时,LPR改革之后房贷利率也并未下降,反而有所抬升。“房住不炒”的政策背景之下,地产债整体的信用利差却并未走扩,反而有所下降。当前AAA、AA+、AA级地产债信用利差分别为65、284、272bps,较5月初分别变动-22、-7、-15bps,当前分别处于14.1%、98.3%、81.4%的历史分位数。
整体平稳之下,地产债内部的利差走势分化明显。从行业整体来看,地产债整体的信用利差并未在二季度以来走扩;但从个别房企来看,二季度以来的利差走势分化比较明显。我们将房地产企业划分为央企、地方国企、全国布局民企、区域布局民企4类,并分别观察各类房企的利差走势。需要说明的是,若将不同类型的信用债归为同一利差曲线,可能会因为流动性、条款等差异对利差曲线造成影响,因此我们将房企信用债划分为一般债、私募债(含定向工具和私募公司债)和永续债,并分别绘制利差曲线。
地产央企利差普遍走低。央企的地产公司本身融资环境比较宽松,杠杆的运用也并不激进,在地产融资收紧的过程中受到的冲击比较小,甚至还一定程度上受益,主要体现为两个方面:(1)银行、信托等机构面临资产荒,央企地产获取融资的议价能力提升;(2)激进民企拿地放缓,央企可以用更加合理的价格增加土地储备。我们测算4家央企地产的一般债信用利差自5月以来分别下降13、13、3、20bps。
地产地方国企利差中枢相对较高,部分房企永续品种利差走高。与地产央企相比,地产地方国企的利差中枢相对较高,基本在100bps左右,但5月以来的利差走势也多是以压缩为主,主要是因为地方政府和地方金融机构与当地主要的房地产国企利益共生,不会采取极端的融资收紧措施。我们观察到3家地方国企的一般债券利差分别下降23、32、32bps。不过值得注意的是,部分地产地方国企的永续债品种利差有所走高,典型的案例为国企D,虽然其一般债利差5月至今压降了64bps,但永续债利差却提升了3bps,永续债品种利差大幅走扩,反映市场对其永续债延期产生了一定的预期,但对于一般债券的短期偿付能力并无太多担忧。
全国布局的地产民企资质方差大,部分主体利差走高。地产民企风格迥异,加减杠杆的节奏各有不同,项目分布的城市等级也有较大差别,是挖掘高收益价值的主阵地,适合各券各议。我们观察到5月以来利差走扩较多的4家民企地产,利差分别走扩172、122、153、885bps,民企A主要是因为杠杆较高,且项目多定位高端,周转较慢,在融资收紧之下容易流动性紧绷,即使不断地出售项目也并未改变市场的谨慎看法;民企B则主要是因为销售不力有掉队迹象,且在房地产开发之外的多元化尝试都没有取得正面效果,融资难度边际恶化明显;民企C一向是高息负债拿地扩张,对销售回款的依赖很强,随着棚改人群的特定刚需逐渐被满足,高周转的模式难度加大,这也是为什么近期不断有其楼盘打折促销的消息传出;民企D则是由于实控人负面事件导致利差大幅飙升。
与此同时,部分全国布局的地产民企品种利差却有所走低。对于杠杆水平较低、经营稳健的大型民营房企而言,受行业融资收紧的冲击同样有限,5月至今,民企E、F、G的一般债利差分别收窄13、48、15bps;另一个值得关注的主体是民企H,2019年以来利差下降了352bps,且5月融资收紧以来也有105bps的利差下行,不过目前仍有276bps的信用利差。
区域布局的地产民企利差有明显走扩。专注某一区域的地产民企一般规模较小,且项目集中度高也容易受到个别城市调控政策和房市景气度的影响,2019年5月以来基本都出现了利差走扩的现象,四家分别发源于湖北、杭州、四川、重庆的地产民企I、J、K、L利差分别走扩488、111、77、194bps。
永续债利差仍处高位,料超额收益机会较多
资产荒背景下永续债品种利差有所收窄,但仍处相对高位。我们计算了同类型同期限的企业永续债和一般信用债之间的估值收益率之差,收集品种利差数据。2017年初至2018年初,永续债品种利差由61bps降至49bps,体现投资者对永续债价值的逐渐认可,但2018年开始,永续债负面事件频发,品种利差持续上升超50bps,不过2019年Q2至今,负面事件虽然继续发生,但品种利差由97bps降至80bps,主因利率中枢降至低位,资产荒背景下永续债的高票息优势凸显,配置增加导致品种利差下降。不过从估值水平来看,当前的永续债品种利差仍处于79.9%的历史分位数,仍具备下行空间。
各类永续债利差分化明显。2018年初至今,各类型永续债的品种利差走势逐渐分化:产业国企由于发生了较多的延期和递延付息事件,品种利差走扩明显;民企在信用分层的环境下,品种利差同样有所扩大;城投受吉林交投续期风波影响,品种利差在二季度开始走扩。与此同时,央企和房企的品种利差则保持在低位,主要是因为央企、房企整体的延期、递延付息事件较少。截至2019年3季度末,各行业品种利差由低到高依次为:央企、房企、城投、产业国企、民企,分别对应40、61、96、107、120bps的品种利差。
仍需警惕延期和递延付息风险,在高评级永续债中寻找超额收益。永续债品种利差的波动性一般在延期以及递延付息的预期和实锤之间被明显放大,因此,对于永续债的择券而言,宜遵循黑名单思维这种比较稳健的方式。我们建议在AAA级永续债中进行择券,筛选出品种利差相对较高、同时尚未出现明显的延期及递延付息迹象的永续债。当然,当前对于延期和递延付息的判断是基于静态的风险特征,投资者还应动态地跟踪这些标的的基本面变化。
市场回顾:融资端企稳复苏,收益率温和下行
一级发行:国庆后第一周净融资量由正转负
发行来看,非金融类信用债发行规模10月8日至10月13日为1030亿元,发行103只,总偿还量1198亿元,净融资额-168亿元。其中企业债8亿元,发行1只,平均期限7年;公司债181亿元,发行15只,平均期限4.4年;中期票据149亿元,发行10只,平均期限4.5年;短融624亿元,发行67只,平均期限0.61年;定向工具69亿元,发行10只,平均期限3.4年。
进入10月以来资金成本有向下趋势。R001和R007分别下行67bps和19bps至10月16日的2.74%和2.86%。信用债3YAAA和3YAA中票的到期收益率保持稳定,10月16日3YAAA和3YAA中票利差为46bps。
上周,资金成本总体下行。R001下行67bps,现值2.74%;R007下行19bps至2.86%,R1M上行28bps至3.34%;R3M下行18bps,现值3.12%。
主体评级调整情况
上周(10.08-10.16)主体评级调低债券主要集中在3家发行人,如下表所示,主体评级调低债券类型3家为产业债。上周(10.08-10.16)没有评级调高的债券。
二级市场:收益率整体保持平稳
上周(10.08-10.16)信用债收益率整体下行,其中AAA中票1Y上行1bp,3Y上行3bps,5Y上行3bps;AA中票1Y下行1bp,3Y下行2bps,5Y上行2bps;AA-中票1Y下行1bp,3Y下行1bp,5Y上行3bps。
产业债方面,进入10月以来,不同等级产业债收益率保持稳定。当前产业债收益率维持在高位,一方面是信用风险定价不足导致的投资性价比弱化,另外也是信用事件难以预测导致机构内部一刀切现状明显。现阶段民企利差的修复更多依赖的是外部政策支持,而非盈利基本面的改善,加之2019年开年以来违约事件不绝于耳,产业债的结构性风险仍不容忽视。同时信用风险定价不足以及利差徘徊低位也导致市场投资机构从边际减弱到整体配置降低,前因后果反复循环的确对信用债市场造成负面冲击。
城投债方面,进入10月以来,低资质城投债不同期限收益率小幅下滑。现阶段城投的再融资风险显著改善,城投债更适合作为信用资质下沉的首选,尤其是现阶段中低等级高票息城投债所带来的固定收益回报以及因基建和监管思路调整而导致信用利差收窄带来的弹性收益机会。
上周(10.08-10.16)信用利差(国开债)小幅下行。其中AAA中票1Y上行2bps,3Y维持不变,5Y下行2bps;AA中票1Y维持不变,3Y下行5bps,5Y下行2bps;AA-中票1Y维持不变,3Y下行4bps,5Y下行2bps。
期限利差涨跌互现,其中AAA中票5Y-3Y下行1bp,5Y-1Y上行1bp,3Y-1Y上行2bps;AA中票5Y-3Y上行3bps,5Y-1Y上行2bps,3Y-1Y下行1bp;AA-中票5Y-3Y上行35bps,5Y-1Y上行3bps,3Y-1Y维持不变。
中信证券明明研究团队









还木有评论哦,快来抢沙发吧~