01
今天跟大家介绍一款新的少儿重疾险——北京人寿大黄蜂5号少儿重疾险。
最近半年,我最推荐大家购买的少儿重疾险一直是妈咪保贝新生版,但就目前来说,妈咪保贝有一点点小问题:保障30年时最长只可选10年交费,保障70岁/终身时最长只可选20年交费。
毫无疑问,最新上市的大黄蜂5号最长可选30年交费(保70岁/终身时),解决了妈咪保贝的痛点问题。
在其他保障方面,大黄蜂5号是否也要比妈咪保贝新生版更优秀呢?
下面我们来一起了解。
02
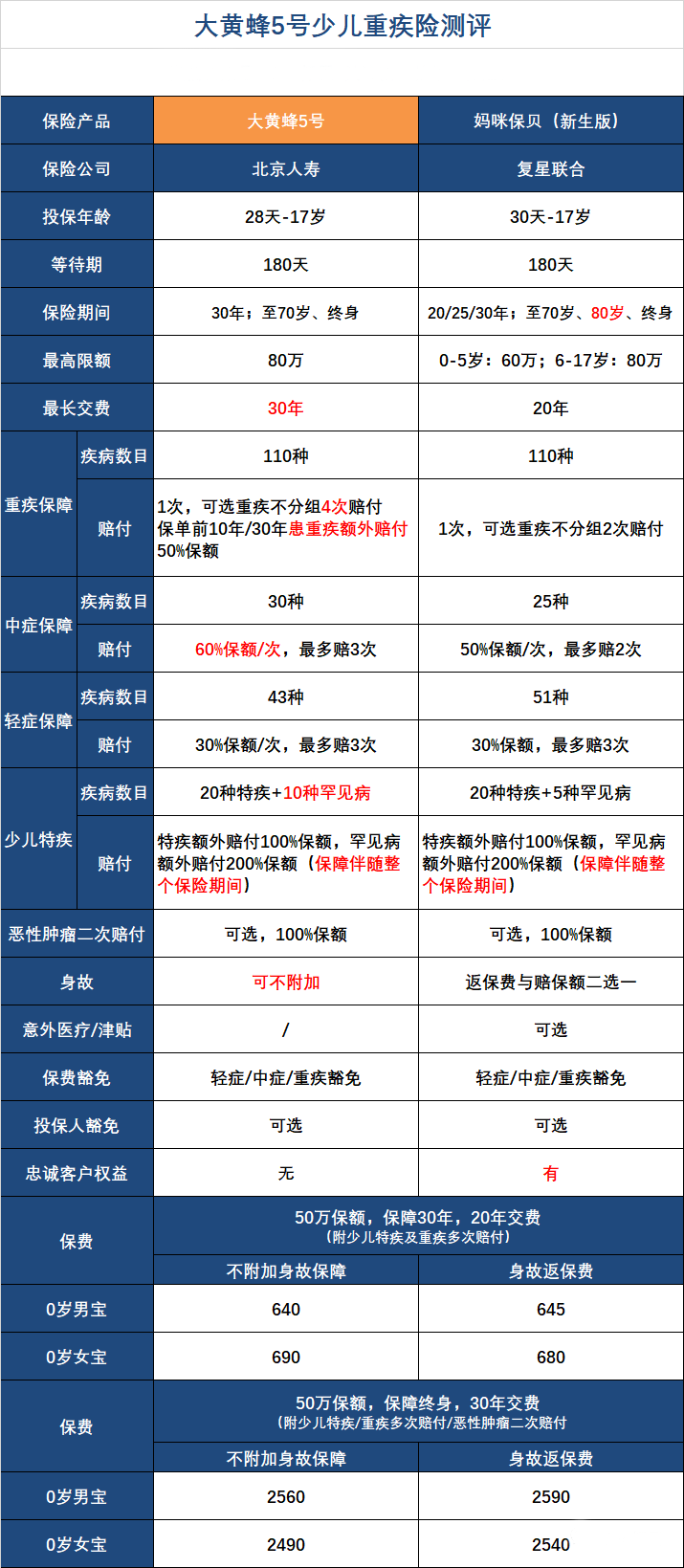
总体上来说,大黄蜂5号是一款模仿妈咪保贝新生版的少儿重疾险,两者在保障上非常的类似,最大的区别是大黄蜂5号增加了保单前10年/30年患重疾额外赔付50%保额。
当选保障30年时,前10年有额外赔付;当选保70岁/终身时,前30年有额外赔付。
两款产品的保障对比如下:

相比较于妈咪保贝新生版,大黄蜂5号的优势有这些:
自带保单前10年/30年患重疾额外赔付50%保额;
可选保障重疾不分组多次赔付最多可赔4次,并且多次赔付保额120%/130%/150%递增;
中症赔付比例为60%保额/次,更高;
少儿罕见病保障数目为10种;
可不选身故保障;
大黄蜂5号的劣势是:
保障30年时没有忠诚客户权益;
一直以来,妈咪保贝少儿重疾险有一个优势是:少儿特疾保障伴随整个保险期间,比如保障终身时,终身都有少儿特疾额外赔付100%保额这一保障。
这一次,大黄蜂5号的少儿特疾保障也是伴随整个保险期间,虽然不比妈咪保贝更好,但也值得点赞。
从保费上来看,两款产品的保费是差不多的,要注意的是,妈咪保贝身故保障是返保费与赔保额二选一,所以测算的保费是自带了返保费的。
另外,目前妈咪保贝最长交费期已经缩短到10年/20年了,为了便于对比,我还是以之前可20年/30年交费时的费率来比较的。
---
到这里,不知道大家对大黄蜂5号少儿重疾险的保障是否清楚了,再简单说一下:
大黄蜂5号是一款重疾单次赔付重疾险,但可选重疾不分组4次赔付,它有轻/中症保障,有恶性肿瘤二次赔付,有保单前10年/30年患重疾额外赔付,还有少儿重疾险专有的少儿特疾保障,并且少儿特疾保障是整个保险期间都享有,保障非常全面的一款产品。
---
总体来说,大黄蜂5号是非常不错的,与妈咪保贝新生版基本一样的保障,基本一样多的保费,稍微不同的是,它把原本妈咪保贝花在返保费上的钱用来增加了更多的重疾赔付次数,更高的中症赔付比例,还有重疾额外赔付,显得要更加的合理。
如果想给小孩买保终身的少儿重疾险,我认为大黄蜂5号可以替代妈咪保贝新生版成为更好的选择。
不过,大黄蜂5号缺少了妈咪保贝的另一个核心优势,即忠诚客户权益,所以如果想买保30年的少儿重疾险,我认为妈咪保贝新生版依旧更值得推荐。
03
阿波罗1号也是一款保障非常全面的重疾险,在一些文章的观点里,它也适合拿来给小孩做终身重疾保障。
我们也来看看大黄蜂5号与阿波罗1号的对比:

阿波罗1号的保障优势是额外赔付,60岁前首次患重疾都有额外赔付,并且60岁前患轻/中症也有额外赔付;
大黄蜂5号的优势是少儿特疾保障伴随整个保险期间,而阿波罗1号是30岁前才享有少儿特疾保障。
从保费上看,大黄蜂5号具有明显优势,明显便宜很多。
同时考虑到相比较于恶性肿瘤津贴,我个人更倾向恶性肿瘤二次赔付,所以这两款产品还是更推荐大黄蜂5号一些。
04
需要特别提醒一点:
大黄蜂5号的重疾多次赔付及恶性肿瘤二次赔付这两项可选保障建议同时附加购买。
因为单独买恶性肿瘤二次赔付会有一点点小问题。
它的恶性肿瘤二次赔付只保障一种情况:即首次患恶性肿瘤,3年后恶性肿瘤复发、转移、持续存在、新发,可再次获得100%保额赔付。
对于另外一种情况,即首次患重疾为非恶性肿瘤,再次患重疾为恶性肿瘤,则无法保障。
这一情况可以通过重疾不分组多次赔付来获得保障。
所以,重疾多次赔付及恶性肿瘤二次赔付这两项可选保障同时附加,可以使保障更加的全面。
也就是,大黄蜂5号最推荐这样买:

05
对于大黄蜂5号,我觉得了解这些就足够了。
其实很简单,大黄蜂5号是一款模仿妈咪保贝新生版的产品,核心保障与妈咪保贝类似,同时做了一点点小的创新,主要就增加了重疾额外赔付,提高了中症赔付比例。
如果妈咪保贝新生版是一款值得购买的少儿重疾险,那大黄蜂5号也会是一款值得购买的少儿重疾险。
再考虑到妈咪保贝新生版近期收紧了最长交费年限,我认为大黄蜂5号可以替代妈咪保贝成为更推荐大家购买的少儿终身重疾险。
至于保障30年,由于妈咪保贝新生版有忠诚客户权益,30年保障到期后,被保人可免健康告知、免等待期购买公司其他终身重疾险产品,而大黄蜂5号则没有这一权益,相比较而言,此时我还是更推荐妈咪保贝新生版。
给小孩买重疾险,目前非常主流,也是我非常推荐的一种方案就是定期30年+终身;
按照这种思路,妈咪保贝新生版保30年+大黄蜂5号保终身,就是一个非常棒的组合,也推荐大家这样组合购买。
不过,考虑到这两款少儿重疾险对既往购买重疾保额的询问,两款产品在投保时建议先买妈咪保贝,后买大黄蜂5号。









还木有评论哦,快来抢沙发吧~