不知道是哪张信用卡能与招商经典白匹敌?
3月到现在,已经不止几位卡友来问这个问题:招商经典白一直搬砖未下,如今网申下卡光大孝心白金卡,也能减免年费,权益覆盖商旅健康且次数也不错,这么一来是不是把招商经典白给秒杀了?你看,权益也有点类似..

小朋友,你是不是也有很多问号?
很简单,权益拿出来对比一下就行,其实光大孝心白金卡的添加受益人也等同于"办了两张附属卡",不同在于受益人的权益主卡+2位受益人可以一起用,灵活度高一点。
招商经典白权益覆盖商旅+健康,能办附属卡并且也有很不错的权益,附属卡年费可以用5000永久积分抵扣年费,可以为父母、配偶或子女申请附属卡,需去网点办理。经典白一直是高端白金领域中权益稳定并且权益覆盖广的佼佼者,一直都能打的经典白金会被光大孝心白比下去?
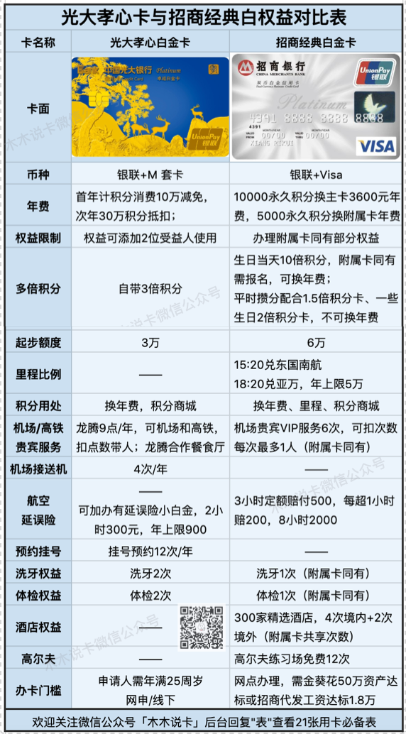
不少卡友就开始将这两张卡拿出来对比~~甚至办不下招商经典白的卡友把希望寄托在了光大孝心白上,权益有什么差别一起来看表格吧:

卡友们看完表格
特别是持有招商经典白的持卡人..
就凭能不能换里程这一点,经典白就可以秒杀孝心白十条街,光大积分不能换里程没有资格来对比,里程兑换才是核心;
光大积分没有出口,就谈上不可以PK甚至秒杀;
nonono,首先免年费上招商经典白就更有优势,其次龙腾权益和银行的机场贵宾VIP服务根本就不是一个档次的。并且起步额度更是鸡肋,最后,里程都没有,不是一张合格的白金卡。综上,不是一个级别的卡,经典白金不是白叫经典的;
经典白附属卡的权益更是亮点,除了酒店权益同享,下招商经典白一定要办附属卡相当于有了好几套权益.....
..
有光大孝心白金办不下招商经典白的持卡人:
至少孝心卡能网申呀,轻松下卡,招商经典白搬砖几个月还是被拒实在扎心;
光大送的龙腾可以在高铁站使用,不仅有贵宾厅还有合作餐食厅使用;招商的机场贵宾VIP服务只针对机场,快速安检"绿色通道"确实方便,但是满足的是不同的出行需求;
至少有3倍积分,线下消费攒分是快了点,招商经典白限制永久积分换年费生日当天才有10倍抓不住攒分就难咯。
招商的酒店权益,现在这个时期,还不如各大OTA买,平时的话价格优势也很难挑出..
...

大家的说法都很对,其实每张信用卡都有定位的,
像光大孝心白的办卡/下卡门槛就比招商经典白低了不少,网申就能下比什么都好,权益受益人可添加2人可以是公公婆婆 岳父岳母 父母,招商经典白是父母、配偶、子女且不限制张数。经典白附属卡还有洗牙体检机场贵宾VIP以及生日10倍积分、积分抵扣年费统统有,只要能下招商经典白附属卡综合权益来看确实比光大孝心白好;

在积分出口上,招商经典白可以换里程,光大综合积分除了换年费,也只能1万=7元的样子兑换商城礼品,即使有3倍积分比例也差的噢··
不过光大孝心白还有4次机场接送机权益,再加各项权益次数和受益人是同享的,在使用上可能会再灵活一点。
对于不需要里程的卡友来说,可能哪个更容易下卡更会偏向申请哪张;如果一家人的机场出行比较多,那选择经典白是毫无疑问的再加办一些附属卡即可,招商攒永久积分靠生日当天10倍附属卡也同有,对于里程刚需那妥妥的把光大孝心白拍死在沙滩上,妥妥的反杀啊!
讨论还是激烈的哈哈,没有招商经典白对商旅权益不在意,搬砖多次被拒的卡友们对光大孝心白肯定是香饽饽,光大积分能换里程就好了,可以提升几颗星星。
光大孝心白激活首刷后过几个工作日权益才会到账,最近光大不管是软件线上客服、电话客服都需要排队好久才能接上,添加完受益人坐等吧,很多权益现在也用不上..用卡指南看这篇:太香了!免2年年费的高端卡





还木有评论哦,快来抢沙发吧~