01
概述
今天测试的产品为:陆家嘴国泰美享安康重大疾病保险(2019款)。该产品保障责任分为基本责任和可选责任两部分:

基本责任
身故/全残:基本保额
生命终末期:基本保额
重疾:100种,分5组,赔付5次,赔付保额
中症:20种,赔付2次,赔付比例为50%/60%
轻症:35种,赔付3次,赔付比例为30%/35%/40%
少儿特定重疾额外赔付
可选责任
第二次/三次恶性肿瘤责任
特定恶性肿瘤康复金责任
特定重疾二次赔付责任
心脑血管额外赔付责任
缴费期:10/19/20/28/30
保障期限:终身

02
身故/全残责任

点评:
1-因意外出险无等待期,因非意外出险等待期90天;
2-被保人18岁前身故/全残,赔付已交保费;
3-被保人18岁后身故/全残,赔付基本保额/已交保费/现金价值三者较大值。
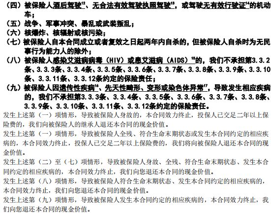
下面是这款产品的身故/全残免责:


点评:这款产品的身故/全残免责为7项,和市面上的其他重疾免责差不多,不算多也不算少。
03
生命末期保险金


点评:
1-被保人18岁前达到生命末期,赔付已交保费;
2-被保人18岁后达到生命末期,赔付基本保额/已交保费/现金价值三者较大值;
3-下面是生命末期责任定义,其实就相当于将寿险责任提前给付了。

04
重疾责任


点评:
1-重疾100种,分5组,赔付5次,赔付基本保额;
2-两次重疾赔付间隔期为365天,癌症单独分组;
3-前25种为统一规定,剩余为保险公司自行设定。

从条款内容看,和大多数的重疾产品的结构一致,除了个别3岁以上才能理赔外,以下条款的年龄限制需要注意一下:



点评:这种限制年龄的设定真的很不好,毕竟用户买的是终身险,不知道以后升级的时候能不能去掉这些年龄限制。
05
中症责任


点评:
1-中症20种,赔付2次,赔付50%/60%保额;
2-两次中症赔付没有间隔期,有隐形分组。

点评:2次中症递增赔付,其中【轻微脑中风】条款放在了中症组,依旧是不残不赔。

06
轻症责任

点评:
1-轻症35种,赔付3次,赔付比例为30%/35%/40%;
2-两次轻症赔付没有间隔期,有隐形分组。


点评:从条款内容看,7种高发的轻症有6种,其中【轻微脑中风】条款放在了中症组当中。轻症的疾病种类,赔付次数都还可以,递增的赔付比例也是比较常见的设定,不过隐形分组有点多。
07
少儿特定重疾额外赔

点评:
1-被保人18岁前首次罹患重疾,且为少儿特定重疾赔付;
2-除了赔付重疾保险金外,还额外赔付基本保额的50%作为少儿特定重疾保险金;
3-如果首次罹患的重疾不是少儿特定重疾,那么这项责任也就终止了。
下面是少儿特定重疾的种类:

08
保费豁免


点评:保险期内被保人罹患重疾、中症以及轻症,则可豁免后续保费。
09
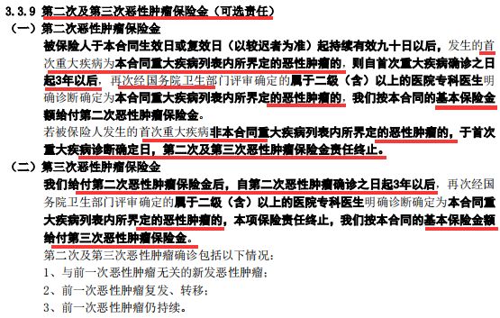
第二次/三次恶性肿瘤保险金(可选责任)

点评:
1-首次罹患重疾为恶性肿瘤,间隔3年后,再次罹患恶性肿瘤赔付基本保额,可赔付2次;
2-如果首次罹患的重疾为非恶性肿瘤,那么这项责任终止。
10
特定恶性肿瘤康复金(可选责任)

点评:
1-特定恶性肿瘤分为男性特定恶性肿瘤以及女性特定恶性肿瘤;
2-被保人18岁至70岁之间首次罹患重疾为特定恶性肿瘤则可赔付康复保险金;
3-在被保人罹患特定恶性肿瘤后的生存期内,每年赔付6%基本保额,赔付5次,也就是最高赔付30%保额;
4-如果被保人首次罹患的重疾不是特定恶性肿瘤,那么这项责任终止。
以下是特定恶性肿瘤的种类:

11
特定重大疾病二次赔(可选责任)


点评:
1-首次罹患重疾为急性心肌梗塞或脑中风后遗症,间隔3年后再次确诊急性心肌梗塞或脑中风后遗症,赔付基本保额作为特定重疾二次赔付保险金;
2-如果首次罹患的重疾非急性心肌梗塞或脑中风后遗症,则这项责任终止。
12
心脑血管疾病保险金(可选责任)

点评:
1-被保人70岁前首次罹患重疾为心脑血管疾病,可额外赔付50%作为心脑血管疾病保险金;
2-如果首次罹患重疾非心脑血管疾病,则该项责任终止。
以下是涵盖的心脑血管疾病种类:

13
比一比










还木有评论哦,快来抢沙发吧~